经广东省公安厅交通管理局与省交通运输厅联合研判股票配资查询论坛,今年我省中秋国庆假期期间较为拥堵的路段、收费站、车流较饱和服务区以及充电设施利用率高的服务区有以下这些:
繁忙高速公路路段共10处

车流繁忙服务区共5处

充电繁忙服务区共3处

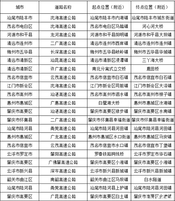
截至10月7日11时30分,全省高速通行缓慢长度超过3公里,时间超过30分钟的点段共22个,在河源市(1)、江门市(1)、茂名市(4)、云浮市(2)、韶关市(1)、惠州市(2)、清远市(3)、汕尾市(3)、梅州市(1)、肇庆市(4)。包括龙河高速公路、沈海高速公路、许广高速公路、云茂高速公路、二广高速公路等。(详情可关注广东交警微博实时发布)

来源:广东交警
股票配资查询论坛
伍伍策略提示:文章来自网络,不代表本站观点。